上海鸣界机电科技有限公司
SHANGHAI MINGJIE ELECTROMECHANICAL TECHNOLOGY CO.,LTD
专利号:ZL 2020 1 0188473.4- 咨询热线:
133-0186-2998
上海鸣界机电科技有限公司
SHANGHAI MINGJIE ELECTROMECHANICAL TECHNOLOGY CO.,LTD133-0186-2998
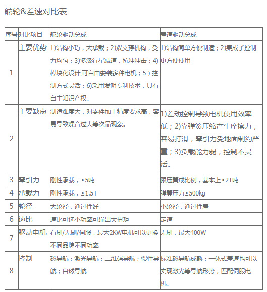
AGV是工厂自动化的关键环节,随着AGV应用的深入,对AGV的要求越来越高。效率高:为满足车间生产要求,AGV运行可靠、快速。全方位:在实现传统运输方式的同时,我们也希望AGV能够更灵活地满足更多的交通需求。
AGV舵轮组是集驱动电机、转向电机、减速器等为一体的机械结构,与传统的AGV相比,具有集成度高、适应性强等优点。鲁棒性强,能快速部署AGV、移动机器人等以满足AGV的应用要求。因此,方向盘是AGV应用的发展方向。
传统的AGV舵轮组是利用车体的形状,差速驱动通常是利用压簧压在差速驱动轮上,通过压簧产生摩擦力来牵引车体。车辆中,驱动轮直径的速度差比较小,为了增加摩擦力,相对较软、轻一些的AGV,驱动轮的速度差也比较常见,驱动轮的摩擦力差是由于它是由压缩弹簧产生的,因此在大载荷下很容易滑动。同时,车轮直径相对较小,通过性差,车轮表面不易磨损。差速驱动控制原理是利用两个车轮产生的差速来控制AGV的跟踪,使单轮电机的功率不能充分发挥。
